suncitygroup太阳成集团(中国)-官方网站
太阳成集团tyc首页
首页
部门概况
+
部门简介
科室职责
联系方式
历史沿革
工作指南
+
工作指南
计划审核科
设备供应科
资产管理科
设备维修科
实验室管理科
实验室安全环保科
房地产管理
suncitygroup太阳
+
上级文件
校级文件
党群工作
+
支部成员
支部工作
工会工作
廉政专栏
学习园地
下载专区
新闻动态
校级挂靠机构
+
校大仪管委会
校实验室安全领导小组
采招中心
工作指南
+
工作指南
计划审核科
设备供应科
资产管理科
设备维修科
实验室管理科
实验室安全环保科
房地产管理
资产管理科
您的当前位置:
首页
>
工作指南
>
资产管理科
> 正文
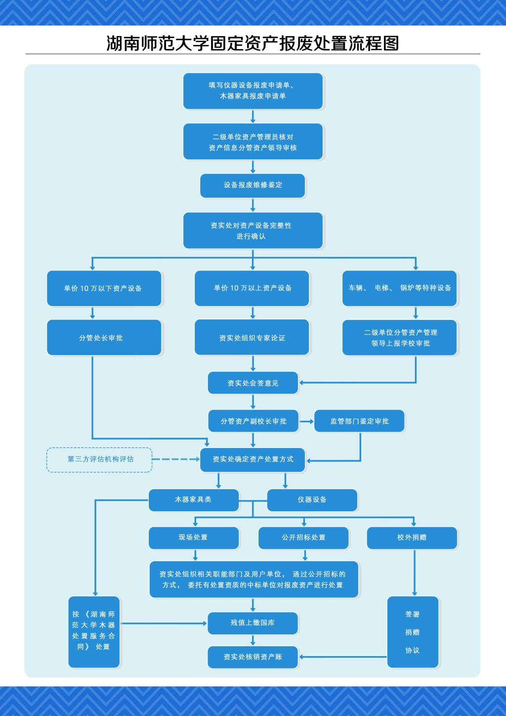
固定资产报废处置流程
发布人:
日期:2019-11-29 15:46
浏览数:
联系电话:88872123 资产管理科
上一条:
固定资产登记流程
【关闭】